Liquidazione dell'attivo

Essendo il fallimento una procedura espropriativa, il suo fine ultimo è quello di trasformare i beni del fallito in una somma di denaro da ripartire tra i vari creditori, in maniera proporzionale ai crediti vantati e sempre nel rispetto delle cause di prelazione.

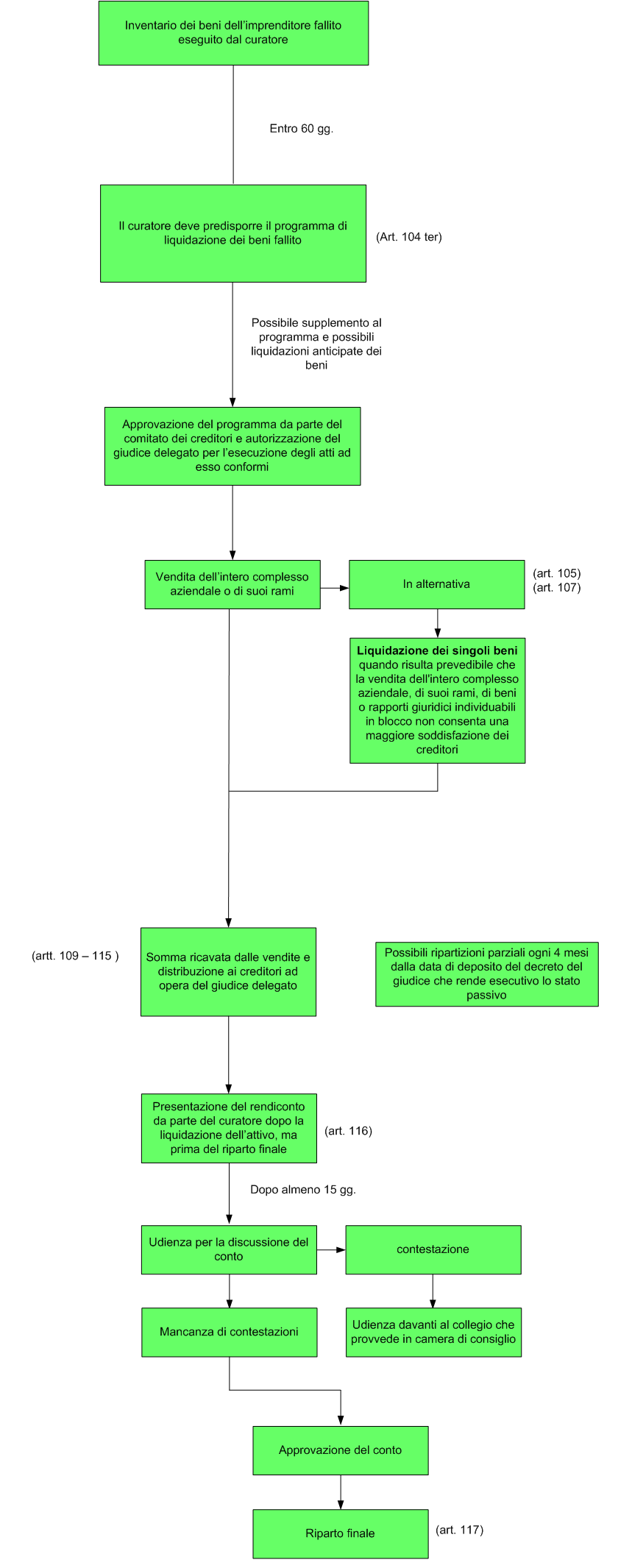
Rispetto al passato la riforma ha valorizzato le funzioni del curatore che deve predisporre un programma di liquidazione, dopo l'inventario.

Vediamo, nello schema, i passaggi fondamentali della procedura di liquidazione dell'attivo(artt. 104 ter - 117 l.f.)

                   

Nello schema abbiamo immaginato uno schema lineare della liquidazione dell'attivo, e, in una situazione ideale, dovrebbe esservi prima la liquidazione di tutti i beni del fallito, poi con il ricavato di questa, la soddisfazione dei vari creditori; in realtà la liquidazione e il pagamento dei creditori avviene, per così dire, poco per volta attraverso delle ripartizioni parziali, seguite dalla ripartizione finale.
L'articolo cardine in merito alle procedure di ripartizione è il 110 l.f. rubricato "procedimento di ripartizione" che tendenzialmente si estende a  a tutte le ripartizioni perché sia l'art. 109 ( il giudice delegato procede alla distribuzione della somma ricavata dalla vendita secondo le disposizioni seguenti) , sia l'art. 117 ( il giudice delegato, sentite le parti, ordina il riparto finale secondo le norme degli articoli precedenti), ne fanno indirettamente riferimento insieme ai criteri per dividere la somma ricavata dalla liquidazione tra i vari creditori.

Vediamo, ora, in maniera più dettagliata nei collegamenti che seguono, le varie fasi relative alla liquidazione del patrimonio del fallito.

  1. il programma di liquidazione;
  2. la vendita dei beni del fallito;
  3. Le ripartizioni parziali;
  4. i diversi tipi di creditori e ordine di ripartizione;
  5. il pagamento dei creditori e la ripartizione finale.

Torna al sommario delle procedure concorsuali